ここから本文です。
1「主催事業一覧」を御覧いただき、希望の事業を御確認ください。
2申込開始日時になりましたら、下記の方法で申し込みます。(締切日の午後5時まで)
主催事業申込フォーム○電話○メール○お問い合わせフォーム
3参加が決定しましたら、開催要項や参加費振込用紙等を郵送いたします。
所定の期日まで、指定金融機関の窓口において納入をお願いいたします。
4都合によりキャンセルを行う場合は、早めにお願いいたします。
連絡日時によってはキャンセル料がかかる場合があります。ご了承ください。
1 期日 令和8年7月11日(土曜日)午前9時30分~午後2時45分まで
2 対象 宮城県内在住の未就学児童とその保護者 50名 ※小学生以上の児童は参加できません。
詳細は以下の要項をご覧ください。



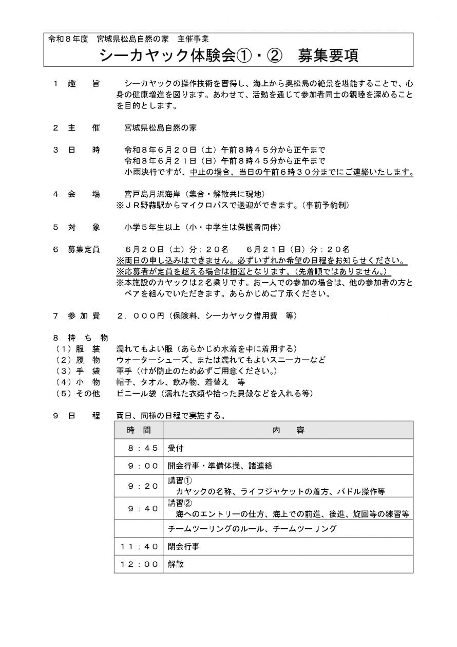
1 期日 1.令和8年6月20日(土曜日) 2.令和8年6月21日(日曜日)いずれも午前8時45分から正午まで
※1.2.両日の申込はできません。
2 対象 宮城県在住の小学5年生以上(小・中学生は保護者同伴)
※1.2.各20名
詳細は以下の要項をご覧ください。



1 期日 令和8年6月6日(土曜日)午前9時30分~6月7日(日曜日)午後0時15分まで
2 対象 宮城県在住の20歳以上の女性 残りわずか
詳細は以下の要項をご覧ください。
女性キャンプ in Matsushimaポスター(PDF:368KB)
女性キャンプ in Matsushima募集要項(PDF:276KB)




女性キャンプinMatsushima(PDF:917KB)シーカヤック体験会1.2.(PDF:2,414KB)
松島宮戸塾(PDF:1,664KB)ハートフルデイキャンプ1.(PDF:728KB)
松島オープンデー(PDF:623KB)宮戸島ウォーク1.(PDF:855KB)
親子ふれあいデイキャンプ2.(PDF:773KB)奥松島地引網体験(PDF:764KB)
ハートフルデイキャンプ2.(PDF:585KB)みやぎ県民大学「松島釣り入門」(PDF:824KB)親子チャレンジ教室(PDF:896KB)
おいSEA!冬の奥松島1.(PDF:730KB)クラフト教室(PDF:801KB)
おいSEA!冬の奥松島2.(PDF:796KB)宮戸島ウォーク2.(PDF:1,047KB)
自主事業「宮戸島RUN&BIKE」(PDF:3,217KB)
シーカヤック体験会1.2.(PDF:1,595KB)親子ふれあいデイキャンプ1.(PDF:2,257KB)
松島宮戸塾(PDF:726KB)ハートフルデイキャンプ1.(PDF:664KB)
松島オープンデー(PDF:575KB)親子ふれあいデイキャンプ2.(PDF:1,782KB)
宮戸島ウォーク1.(PDF:1,057KB)フィッシング入門(PDF:711KB)
ハートフルデイキャンプ2.(PDF:583KB)奥松島釣り紀行-秋・晩秋編-(PDF:1,243KB)
親子チャレンジ教室(PDF:1,051KB)おいSEA!冬の奥松島1.(PDF:799KB)
クラフト教室(PDF:1,175KB)バードウォッチング入門(PDF:733KB)
おいSAE!冬の奥松島2.(PDF:714KB)宮戸島ウォーク2.(PDF:1,234KB)
キャンプデビュー講座(PDF:808KB)女性キャンプinMatsushima(PDF:781KB)
シーカヤック体験会1.2(PDF:1,839KB)親子ふれあいデイキャンプ1(PDF:919KB)
松島宮戸塾(みやとアドベンチャープログラム)(PDF:233KB)
ハートフルデイキャンプ1(PDF:758KB)松島自然の家オープンデー(PDF:455KB)
未知の宮戸島ウォーク1(PDF:1,069KB)親子ふれあいデイキャンプ2(PDF:983KB)
フィッシング入門(PDF:465KB)ハートフルデイキャンプ2(PDF:682KB)
おいSEA!冬の奥松島1.(PDF:461KB)DIY入門(PDF:701KB)
バードウォッチング入門(PDF:949KB)おいSEA!冬の奥松島2.(PDF:453KB)
お問い合わせ先
より良いウェブサイトにするためにみなさまのご意見をお聞かせください